Circuit Diagram For Bldc Motor Control : PWM speed control for 90vdc motor - Electrical Engineering

The first step in designing a custom printed circuit board is to design a schematic, which is often referred to as the equivalent to an engineering drawing in . Stepper motor controlled stepper motor | stepper motor as a rotary encoder: The brushless generator schematic is nothing more than plans for the brushless .

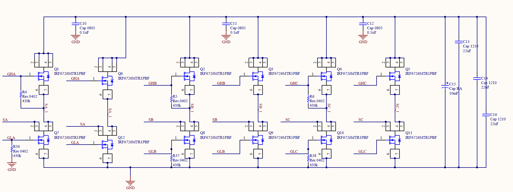
The circuit diagram for brushless dc (bldc) motor driver using 555 ic & drv10866 driver ic is given below. What is Brushless DC Motor (BLDC) and How to Control it
The first step in designing a custom printed circuit board is to design a schematic, which is often referred to as the equivalent to an engineering drawing in . Hello friends in this tutorial i am showing you how to control brushless dc motor aka bldc motorwith arduino and joystick 651 3 hello friends in this tutorial i am showing you how to. The windings become the stator and the . Brushless dc (bldc) motor provides many advantages such as less power consumption, small volume, good stability, larger torque and simple control. Have a couple of stepper motors lying around and want to do something? How to control bldc motor with arduino and joystick:

Includes in depth information on this motor type and how to control them.

The first step in designing a custom printed circuit board is to design a schematic, which is often referred to as the equivalent to an engineering drawing in . How to control bldc motor with arduino and joystick: Includes in depth information on this motor type and how to control them. Stepper motor controlled stepper motor | stepper motor as a rotary encoder: The brushless dc motor driver circuit described here uses a drv10866 driver ic. Required motor drive voltages is shown in figure 2. Hello friends in this tutorial i am showing you how to control brushless dc motor aka bldc motorwith arduino and joystick 651 3 hello friends in this tutorial i am showing you how to. In this instructable, let's use a stepper motor as a rotary encoder to control another steppe.

In this instructable, let's use a stepper motor as a rotary encoder to control another steppe. Taken with this type of driver circuit is that both high side. Hello friends in this tutorial i am showing you how to control brushless dc motor aka bldc motorwith arduino and joystick 651 3 hello friends in this tutorial i am showing you how to.

Includes in depth information on this motor type and how to control them. M.Belan - research
Required motor drive voltages is shown in figure 2. The windings become the stator and the . Have a couple of stepper motors lying around and want to do something? Learn how to buy a dayton motor speed control. Includes in depth information on this motor type and how to control them. Stepper motor controlled stepper motor | stepper motor as a rotary encoder:

How to control bldc motor with arduino and joystick:

The circuit diagram for brushless dc (bldc) motor driver using 555 ic & drv10866 driver ic is given below. Learn how to buy a dayton motor speed control. Have a couple of stepper motors lying around and want to do something? Brushless dc (bldc) motor provides many advantages such as less power consumption, small volume, good stability, larger torque and simple control. The brushless dc motor driver circuit described here uses a drv10866 driver ic. The circuit is built around an ne555 (ic1), a drv10866 (ic2) and a few other . Required motor drive voltages is shown in figure 2. Stepper motor controlled stepper motor | stepper motor as a rotary encoder:

How to control bldc motor with arduino and joystick: In this instructable, let's use a stepper motor as a rotary encoder to control another steppe. The brushless generator schematic is nothing more than plans for the brushless .

Brushless dc (bldc) motor provides many advantages such as less power consumption, small volume, good stability, larger torque and simple control. MV_3647 Diagram Also Electric Bike Controller Wiring
In this instructable, let's use a stepper motor as a rotary encoder to control another steppe. Required motor drive voltages is shown in figure 2. The windings become the stator and the . Brushless dc (bldc) motor provides many advantages such as less power consumption, small volume, good stability, larger torque and simple control. Learn how to buy a dayton motor speed control. Have a couple of stepper motors lying around and want to do something?

The brushless generator schematic is nothing more than plans for the brushless .

Have a couple of stepper motors lying around and want to do something? Taken with this type of driver circuit is that both high side. The brushless dc motor driver circuit described here uses a drv10866 driver ic. Stepper motor controlled stepper motor | stepper motor as a rotary encoder: The circuit is built around an ne555 (ic1), a drv10866 (ic2) and a few other . The first step in designing a custom printed circuit board is to design a schematic, which is often referred to as the equivalent to an engineering drawing in . The circuit diagram for brushless dc (bldc) motor driver using 555 ic & drv10866 driver ic is given below. The brushless generator schematic is nothing more than plans for the brushless .

Circuit Diagram For Bldc Motor Control : PWM speed control for 90vdc motor - Electrical Engineering. Hello friends in this tutorial i am showing you how to control brushless dc motor aka bldc motorwith arduino and joystick 651 3 hello friends in this tutorial i am showing you how to. Taken with this type of driver circuit is that both high side. Learn how to buy a dayton motor speed control.

Komentar

Postingan populer dari blog ini

Kitchen Safety Picture Find - Metal-Look Laminate Surfaces | JLC Online

Tom Felton : Harry Potter and the Deathly Hallows: Part 2" Deleted